Auditchain Appears to have a Work-to-Earn (W2E) Model
An article by Tatiana Revoredo, Blockchain and the evolution of business models in the game industry, that I was made aware of explains Auditchain's "Work-to-Earn (W2E)" model. That article uses the term "play-to-work" and discusses gaming, but I am taking that same explanation and applying it to work. Here is my explanation:
Work-to-earn (P2E) model
The “work-to-earn” model is exactly what the name suggests: A model where users (accountants, auditors, analysts, software engineers, etc.) can work and earn tokens or cryptocurrency (i.e. AUDT tokens in this case) while working. This model (gamified incentive model) is based on science and has a very powerful psychological incentive, because it combines two activities that have driven humanity since the beginning of time: reward and work.
The main idea in W2E is that contributors are rewarded as they invest more time and more effort in the ecosystem, and thus become part of the economy (tokenomics), creating value for themselves, for other participants in the ecosystem, and also for software developers. They receive an incentive/reward for their participation and work time in the form of digital assets with potential appreciation of those digital assets over time.
Along these lines, the key component in this model is to give workers "ownership" over certain "digital assets" in the ecosystem, allowing them to increase their value by actively participating. This is where blockchain technology has become decisive for work business models.
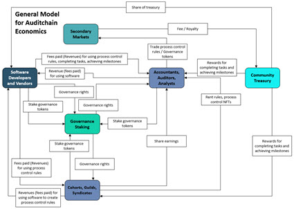
The article provides a graphic that explains the economics generally for gaming. I have recast that general model specifically to Auditchain and this is what I came up with:
I have updated my document, Auditchain Explained in Simple Terms, with this information.
More information:
Let’s Build A Decentralized Game Economy Using Blockchains [Part 1]
It seems like others get this. See Twali.
########################################
References (1)
-
Response: Website development company in DubaiBest Website Development Company in Dubai, UAE. Mass Technologies LLC, is a leading Website development company in Dubai, UAE and GCC, dedicated to transforming your ideas into latest and cutting-edge complete IT solutions and Website Development Company.


Reader Comments